Muokkaa ja simuloi NC-ohjelmia ennen ajoa

Cimcon tuotteet ovat NC-koodille erikoistuneita ohjelmia, joiden avulla pystyt tehokkaasti editoimaan, hallitsemaan ja optimoimaan NC-ohjelmia sekä simuloimaan NC-koodia. Cimcon tuoteissa olevat työkalut ovat hyödyllisiä kaikille CNC-ohjelmoijille rippumatta siitä, ohjelmoiko NC-tiedostot käsin tai käyttäen erillistä CAM-ohjelmistoa. Cimcon tuotteilla pystyt myös simuloimaan NC-koodia, hoitamaan tiedonsiirron työstökoneelle sekä valvomaan työstökoneiden rasitusta ja tuottavuutta.

Seuraa muutoksia ja versiota

Hallitse NC-kooditiedostot

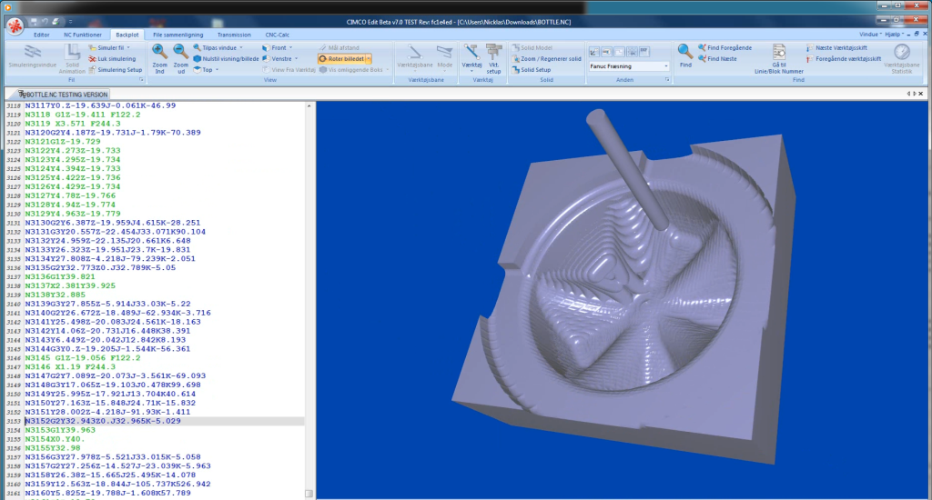
Yli 80,000 Cimco Edit lisenssiä on toimitettu viimeisen parin vuoden aikana, joka tekee siitä maailman suosituin CNC ohjelmaeditori. Cimco Edit on helppo käyttää ja siinä on erittäin hyödyllisiä ominaisuuksia kuten tiedostonvertailu, NC-Apuri, radan tarkistus, sekä solidisimulaatio, jotka parantavat CNC-ohjelmoijien työtehokuutta. Saatavana on erilisiä lisäosia, joilla pystyt avaamaan Mazitrol-tiedostoja, työskentelemään 2D CAD/CAMin kanssa sekä ajamaan 3D konesimulointia.



Vältä kalliita virheita

Konesimulointia NC-koodille

Vältä kalliita ohjelmointivirheitä Cimco Machine Simulation ohjelmalla, joka nopeuttaa tuotannon aloittamista tarjoamalla hinnaltaan kilpailukykyisen ja käyttäjäystävällisen ratkaisun CNC konesimuloinnille. Machine Simulationilla voit todentaa NC-koodisi työstökeskuksen 3D-mallia käyttäen ja nähdä tarkasti työkalut, pyöröpöydät, karat, työkaluvaihtajat, kiinnittimet, työkappaleet ja jopa erillislaitteet. Törmäykset, ylityksien virheilmoitukset ja vaaratilanteet huomataan automaattisesti ohjelmassa ja näin varmistat, että NC-tiedostossa ei ole virheitä ennen kuin lähetät sen fyysiselle koneelle.

Tiedonsiirto CNC-koneella ilman monimutkaisuutta





Cimco DNC-Max on ollut yli vuosikymmenen ajan yksi maailman johtavista tiedonsiirtoratkaisuista. Sen ohjelmistoarkkitehtuurin ansiosta sitä voidaan soveltaa moniin erilaisiin ympäristöihin. DNC-Max sopii pieniin pajoihin sekä isoihin teollisuushalleihin, joilla on tuhansia työstökoneita eri toimipisteissä.

DNC-Maxilla pystyt hallitsemaan tiedonsiirron työstökoneelle yhdestä sovelluksesta ja se on yhteensopiva kaikkiin koneisiin ja tiedostomuotoihin. Remote Requestilla NC-ohjelmien siirtoa voidaan käynnistää koneen ohjauksesta tai mobiililaitteesta, eikä joudu enää fyysisesti siirtämään ohjelmia. Dynaamiset muutokset syöttöön ja karan kierroksiin, automaattinen ohjelmien vastaanottaminen, parametrien offsetit, ohjauksen hallinta sekä raportointi ja varmuuskopiointi ovat vain osa DNC-Maxin monista ominaisuuksista

Ota yhteyttä